近日,CROWN官网珊瑚礁保护团队在国际权威期刊Journal of Hazardous Materials发表了题为“Microbiome dysbiosis and decreased survival in coral larvae exposed to environmentally relevant concentrations of nanoplastics and Sulfamethoxazole”的研究论文。周智教授为论文通讯作者,2025级博士研究生唐凯为论文第一作者,CROWN官网为第一完成单位。

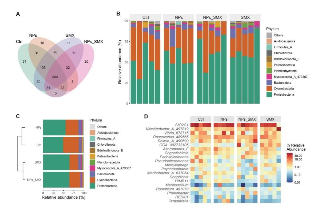
图1:珊瑚幼虫暴露于纳米塑料、磺胺甲恶唑及其组合后的细菌共生群落分析图
造礁石珊瑚是珊瑚礁生态系统的框架生物,其早期生命阶段对于种群的补充与礁生态系统的恢复至关重要。然而,近年来,纳米塑料与抗生素等新兴污染物在海洋环境中被频繁检出,对海洋生物构成了潜在威胁。目前,关于这些环境浓度污染物对脆弱珊瑚幼虫的联合毒性效应及其机制尚不明确。该研究以常见造礁珊瑚鹿角杯形珊瑚(Pocillopora damicornis)的幼虫为研究对象,设置了环境相关浓度(纳米塑料:100 µg/L;磺胺甲恶唑:0.1 µg/L)下的单独及复合暴露实验,系统评估了污染物对幼虫存活、附着、组织结构的直接影响,并利用16S rRNA基因扩增子测序技术深入解析了其共生微生物群落的响应。研究发现,纳米塑料与磺胺甲噁唑单独及复合暴露均显著降低了珊瑚幼虫的存活率,并引发了明显的组织损伤,包括组织坏死与隔膜丝解离。更为重要的是,暴露显著改变了幼虫体内关键细菌共生体的群落结构,导致具有病原抑制、硫代谢和氮循环功能的有益菌群(如假交替单胞菌、硫微螺菌和硝酸盐还原菌)丰度显著下降。功能预测进一步表明,污染物暴露扰乱了微生物群的代谢功能,导致与甲醇氧化、甲基营养相关的代谢途径上调,而与硫、砷、铁呼吸相关的厌氧呼吸途径受到抑制。这些微生物组的紊乱破坏了珊瑚幼虫正常的营养循环与能量代谢,最终危及幼虫生存。
该研究首次在环境现实浓度下,系统揭示了纳米塑料与抗生素通过破坏微生物组功能而威胁珊瑚幼虫存活的生态毒理机制。研究成果为评估新兴污染物对珊瑚礁生态系统的潜在风险提供了重要的科学依据,也为制定针对性的珊瑚礁保护策略提供了新的理论支撑。该研究首次在环境现实浓度下,揭示了纳米塑料与磺胺甲恶唑对珊瑚幼虫的复合毒性效应,并从微生物群落结构与功能紊乱的角度阐明了其潜在毒理机制。研究成果为评估新兴污染物对珊瑚礁生态系统的健康风险提供了重要的科学数据,对珊瑚礁的保护与修复实践具有指导意义。
该工作得到了国家自然科学基金(42076145、42476201)、海南省重点研发计划(ZDYF2022SHFZ324)、海南南海新星科技创新人才计划(NHXRCM202345)以及海南省自然科学基金(325QN496)的资助。
论文链接:https://doi.org/10.1016/j.jhazmat.2025.140297